This website requires JavaScript.
Explore
Help
Sign in
fafo
/
k8ik-stm
Watch
15
Star
0
Fork
You've already forked k8ik-stm
0
Code
Issues
Pull requests
Projects
Activity
Actions
3f862231b5
k8ik-stm
/
Misc
/
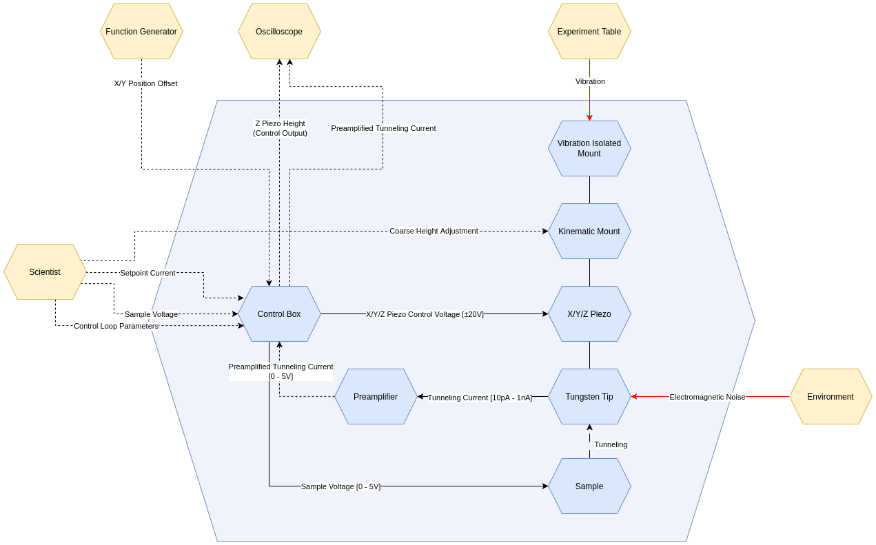
STM System Model.png
Rahix
6ae974ecaa
Add system model
2025-06-16 11:23:25 +02:00
125 KiB (Stored with Git LFS)
1271x791px
Raw
History